



中国科学技术大学国家同步辐射实验室潘洋团队在《Talanta》期刊发表题为“Cholesterol was identified as a biomarker in human melanocytic nevi using DESI and DESI/PI mass spectrometry imaging”的研究论文,采用解吸电喷雾光后电离(DESI/PI)技术,建立了一种原位跨极性检测的空间代谢组学方法,显著提升了非极性脂质在黑素细胞痣组织中的检出。能在分子层面更精准地区分健康正常组织与黑素细胞痣。结合多变量统计分析及免疫组化检测,进一步证实胆固醇是诊断黑素细胞痣的潜在生物标志物。(文章链接: https://doi.org/10.1016/j.talanta.2021.122380)
黑色素细胞痣是最人类常见的良性皮肤病变,由于其显著增加患者罹患恶性黑色素瘤风险,需手术切除。然而,现有治疗手段(激光治疗、手术)面临复发挑战,根源在于术中难以实时确认是否彻底清除病灶。现有诊断方法存在明显不足:金标准的组织病理学高度依赖经验且难区分良恶性;影像学技术(皮肤镜等)灵敏度/特异性有限,缺乏分子层面的精准识别能力。质谱成像(MSI)技术,特别是无需基质操作便捷的解吸电喷雾电离(DESI),能提供分子空间分布信息,但存在关键局限:对生物样本中关键的非极性化合物(如胆固醇、脂质)电离效率较低,限制了全面分析。为突破此瓶颈,本研究引入创新的解吸电喷雾电离/后光离子化(DESI/PI )技术。该技术通过后光离子化组件对DESI脱附物进行高效二次电离,显著提升非极性物信号强度,实现对极性与非极性成分的同步、全面成像分析,为术中实时精准切除、降低复发风险提供强大的分子诊断新工具。
收集九例不同部位黑色素细胞痣术中标本,制成冰冻组织切片。采用解吸电喷雾光后电离质谱成像技术(DESI/PI-MSI),采集上述组织中内源性代谢物及其空间分布信息;对相邻切片进行HE染色,采用MassImager质谱成像数据处理软件,使质谱成像图与HE染色图匹配重合,提取不同组织内源性代谢物轮廓信息。对采集数据进行PCA分析,同时采用免疫组化方法检测胆固醇相关蛋白表达,揭示胆固醇在黑色素瘤组织聚集原因。

基于DESI/PI光后电离增强非极性物质电离效率的技术优势,本研究检测到大量非极性成分的质谱信号。通过双模式切换生成互补质谱图像,成功鉴定并可视化了多达118种分子(正离子模式下64种,负离子模式下54种),并获得黑色素细胞痣与正常组织中极性物质和非极性物质的代表性质谱峰。实验中直观呈现多种生物标志物的区域特异性分布信息(图1C-P)。例如,L-肉碱、S1P、胆固醇、PC34:1和PC38:4主要分布在痣区,而TG54:6、利多卡因及其他生化物质则在正常区域占主导地位。S1P、胆固醇、PC34:1和PC38:4 等物质的空间分布特征与H&E染色图像高度吻合(图1B),且具有统计学显著差异(P < 0.0001)。

图1 (A)黑色素细胞痣组织与正常组织在正离子模式下的区域特异性质谱图。DESI/PI(红色曲线)与 DESI(黑色曲线)的平均质谱图叠加显示。(B)样本组织的H&E染色图像,(C-K)主要分布于黑色素细胞 痣的脂质质谱图像。(L-O)正常组织中脂质分布的质谱图像,以及(P)利多卡因的质谱图像
通过分析九份临床标本,本研究提取了黑色素细胞痣与正常组织的质谱数据集(m/z 250-950)。通过二维主成分分析(PC1和PC2)可清晰区分九份临床人体皮肤组织中的黑色素细胞痣与正常组织。前两个主成分分别解释了65%和10%的方差。图2B展示了前两个主成分的载荷数据散点图,以识别区分黑色素细胞痣与正常组织的关键变量。负载PC1的物种(m/z 339.24、339.28、577.52和603.53)主要分布于正常组织中,而正载PC1的变量则代表在黑色素细胞痣中更为丰富的物种。位于m/z 369.35附近的变量源自胆固醇,其在PC1上的正载值最高,表明胆固醇是黑色素细胞痣中最重要的生物标志物之一。

图2 标本1样本载玻片中黑色素细胞痣和正常组织区域的S1P (A)、胆固醇(B)、PC 34:1 (C)、PC 38:4 (D)、花生四烯酸(E)和PE O-36:5 (F)的箱形图
为了解胆固醇在黑素细胞痣组织中积累的原因,研究选取了两种与胆固醇密切相关的酶——3-羟基-3-甲基戊二酰辅酶A还原酶(HMGCR)和转运蛋白(TSPO)作为染色观察指标。HMGCR作为胆固醇生物合成的关键限速酶,通过下调HMGCR基因表达来调控胆固醇合成。TSPO是转运蛋白,在胆固醇向线粒体的转运过程中发挥重要作用,并且该蛋白还参与类固醇生物合成的调控。研究结果显示,黑色素细胞痣中HMGCR(图3C)和TSPO(图3D)的表达水平显著高于正常组织,这与质谱图像中胆固醇的分布情况高度吻合。因此,推测黑色素细胞痣区域胆固醇蓄积的原因可能是:HMGCR酶合成更多胆固醇后,通过TSPO酶转运至线粒体促进黑色素细胞增殖(图3E)。虽然胆固醇在调控人类黑色素细胞生成中的作用尚不明确,但其可作为术中诊断黑色素细胞痣的生物标志物。

图3 样本1中胆固醇生物合成与转运过程中胆固醇及酶的原位可视化。(A)胆固醇的质谱图像。(B)组织切片的H&E染色图像。(C)黑色素细胞痣与正常组织区域中HMG-CoA还原酶的表达情况。(D) TSPO在黑色素细胞痣与正常组织中的表达情况。(E)黑色素细胞胆固醇蓄积的简易机制示意图。
本研究采用DESI/PI质谱成像技术,对常规手术中采集的九例人体标本进行极性/非极性脂质综合成像分析,旨在明确正常组织中的黑色素细胞痣特征并寻找潜在脂质生物标志物,通过DESI/PI和DESI双模式切换,成功可视化多种脂质成分,并发现胆固醇、鞘氨醇一磷酸(S1P)、磷脂酰胆碱 (PCs)、磷脂酰乙醇胺(PE)、脂肪酸(FAs)、甘油三酯(MAGs)及二酰甘油(DAGs)等特定脂质可有效区分黑色素细胞痣与正常组织。通过箱线图和双尾t检验分析,这些脂质在黑色素细胞痣与正常组织中均呈现统计学显著差异。对多例标本数据进行主成分分析(PCA)后发现,胆固醇是黑色素细胞痣中最显著的生物标志物。免疫组化染色显示,HMGCR和TSPO这两种显著上调的酶促反应,合理解释了胆固醇的富集现象。本研究证实,DESI/PI质谱成像技术在皮肤病变及黑色素瘤等疾病的术中诊断中具有重要价值。

中国科学技术大学国家同步辐射实验室潘洋团队在分析化学一区《Analytical Chemistry》期刊发表封面文章,题为“Enhanced Coverage and Sensitivity of Imprint DESI Mass Spectrometry Imaging for Plant Leaf Metabolites by Post photoionization”,首创PTFE印迹-DESI/PI联用技术,实现植物代谢物跨极性原位同步成像,成功解析萜类、儿茶素和内酯类非极性化合物空间动态,为植物代谢研究提供高灵敏、多极性覆盖的分析新范式。(文章链接:https://doi.org/10.1021/acs.analchem.2c03329)
植物作为食品制药领域的关键资源,其代谢物的谱型分析与空间定位对阐明生物合成、生理调控及环境互作机制至关重要。然而植物代谢物成像却面临三重技术壁垒:角质层和表皮蜡的屏障天然阻隔软电离技术(MALDI/DESI)导致深层代谢物捕获失败;传统穿透方案中激光烧蚀造成大部分热敏物质降解,而化学预处理(氯仿清洗)破坏空间真实性并诱发褐变;即使改良溶剂体系,对叶片代谢物仍存在漏检,且DESI对非极性物电离效率较低。本研究通过PTFE转印-DESI/PI联用技术实现双重突破——多孔惰性介质完整转移代谢物规避角质屏障,光后电离使中性分子信号提升百倍级,最终同步捕获紫杉醇等非极性物与儿茶素生物合成网络空间图谱,为植物代谢通路研究提供有力支持。
收集绿茶、鼠尾草叶和银杏叶三种植物样本,采用多孔聚四氟乙烯(PTFE)片进行压印处理并光学成像,采用DESI/PI装置对样本进行数据采集,原始数据经MSiReader软件整合为离子分布图像。化合物通过精确质荷比(误差<10ppm)、同位素分布及串联质谱鉴定,对比人类代谢组及脂质数据库完成归属,基于KEGG京都基因与基因组百科全书和Metabo Analyst解析生物合成途径。

鼠尾草属植物富含具有显著生物活性(如抗癌、抗炎、抗菌、抗氧化)的萜类化合物。DESI/PI的光后电离机制显著增强了此类物质的检测灵敏度。正离子模式下,该技术不仅基本覆盖了DESI可检出的化合物谱系,更额外识别并成像了14种已鉴定代谢物(图1B)。其中,二萜类化合物卡诺醇、卡诺酸及表异松醇/异松醇广泛分布于叶片(叶脉除外);而具有抗癌、抗炎特性的三萜类物质熊果酸/齐墩果酸则富集于叶缘区域;中性脂质DAG(36:1)主要定位于叶脉。在负离子模式下,DESI/PI对相同质谱峰的检测灵敏度较DESI提升了20至40倍。 综上,本研究证明DESI/PI质谱成像系统作为一种高灵敏度技术,在正负离子模式下均能高效捕获多种植物代谢物的空间分布信息。
图1 (A)鼠尾草叶片经DESI/PI印迹法(红色)和DESI印迹法(黑色)检测的平均正离子质谱图(背景扣除)。(B)DESI/PI印迹法与DESI正离子模式下检测化合物的维恩图。(C)鼠尾草叶片中部分代表性化合物经DESI/PI印迹法与DESI检测的质谱图像。
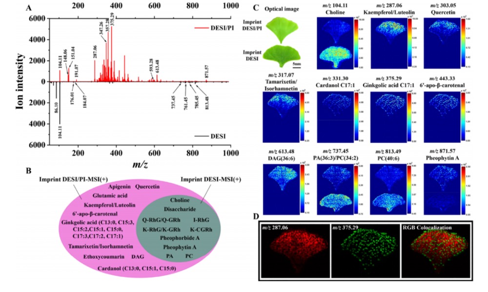
银杏叶中产生多种具有显著药理活性的生物活性代谢物,其提取物有潜力治疗与阿尔茨海默病、中风和正常衰老相关的某些神经系统后遗症。如图2A所示,通过印迹DESI/PI技术对银杏叶进行平均质谱分析时,其光后电离机制成功捕获谷氨酸、乙氧基香豆素及山柰酚/木犀草素等11类DESI完全漏检的关键代谢物(包括黄酮类与萜内酯),同时将胆碱等共有化合物的检测灵敏度提升10–20倍。空间分布解析层面,DESI/PI精准揭示黄酮类物质在叶片上部的梯度富集与叶柄处的最低蓄积规律,并锁定银杏内酯C17:1等生物活性烷基酚类在分泌腔的特异点状分布——该分布模式与叶肉组织中均匀扩散的黄酮苷形成鲜明互补,从分子层面验证植物次生代谢产物的细胞区室化存储机制。技术性能上,负离子模式下DESI/PI对银杏内酯的响应强度系统性提高10–20倍,并同步实现极性黄酮苷与非极性萜内酯的原位跨极性成像,彻底突破传统DESI的检测盲区与电离偏好限制,为解析植物代谢网络的空间异质性提供强大的工具支撑。
图2 (A)通过印迹DESI/PI(红色)和DESI(黑色)检测的银杏叶正离子质谱平均图(背景扣除)。(B)印迹DESI/PI与DESI在正离子模式下检测化合物的维恩图。(C)银杏叶中部分代表性化合物的印迹DESI/PI与DESI质谱图像。(D)m/z 287.06(红色)和m/z 375.29(绿色)处离子的RGB共定位图像。
DESI/PI技术在绿茶鲜叶代谢成像中展现出突破性优势:其创新的光后电离机制使咖啡因检测灵敏度较传统DESI提升61倍(图3B),清晰揭示了咖啡因沿叶脉富集并向叶肉延伸的合成梯度,精准验证茶碱合成酶(TCS1)的嫩叶特异性表达规律。在多酚代谢网络解析中,该技术成功捕获儿茶素生物合成通路(含EC/EGCG等6类化合物),通过皮尔逊相关性分析锁定没食子酸及葡萄糖没食子酸等关键中间体在叶脉区域的特异富集(图3E),并基于空间分布特征证实儿茶素没食子酰化修饰的酶促反应路径(图3F)。在广谱检测层面,DESI/PI同步实现了茶氨酸于叶柄枢纽区的运输通道可视化及谷氨酸全域分布成像,尤其在负离子模式下将代谢物响应强度系统性提升10-20倍,彻底解决了传统DESI对儿茶素合成关键分子(如没食子酸)的漏检问题。这种跨极性(正/负离子模式)、跨代谢通路的同步成像能力,确立了DESI/PI在解析植物代谢时空动态中的不可替代性。
图3 (A)印迹DESI/PI正离子模式下检测到的茶叶代表性代谢物质谱图像。(B)印迹DESI/PI(红色)与DESI(黑色)对茶叶进行背景扣除后的平均正离子质谱图。(C)印迹DESI检测到的茶叶代表性代谢物质谱图像。(D)茶叶中脉及叶片区域EC/C、EGC/ GC、ECG/CG和GCG/EGCG的箱线图及t检验结果。****表示P值< 0.0001。(E)通过印迹DESI/PI正离子模式获得的茶叶25种已 鉴定代谢物空间分布的皮尔逊相关系数热图。(F)主要儿茶素的生物合成途径,其中检测到的代谢物以红色高亮显示
本研究开发了基于PTFE印迹转移与DESI/PI质谱联用的植物代谢物原位分析方法。该方法通过PTFE印迹完整保留组织代谢物空间分布,结合DESI/PI技术进行解吸电离协同:通过引入光后电离,DESI/PI显著提升极性至非极性代谢物的电离效率。以鼠尾草、银杏及茶叶为模型进行成像分析,结果表明:正离子模式下除覆盖绝大多数DESI检出化合物外,DESI/PI可显著检出萜类、黄酮类等次生代谢物;负离子模式中PI辅助使代谢物信号强度提升十倍以上。该技术成功解析鲜茶叶儿茶素生物合成网络的空间构象,证实DESI/PI兼具广谱覆盖性、高灵敏度及跨极性检测能力,为植物代谢原位可视化提供可靠方法学支撑。