Enhanced Coverage and Sensitivity of Imprint DESI Mass Spectrometry Imaging for Plant Leaf Metabolites by Post photoionization
Liutian Wu, Keke Qi, Chengyuan Liu,* Yonghua Hu, Minggao Xu, and Yang Pan*

发布期刊:Analytical Chemistry
影响因子:6.7
DOI:10.1021/acs.analchem.2c03329
研究背景:植物作为食品和制药领域的关键资源,其代谢物的谱型分析与空间定位对阐明生物合成、生理调控及环境互作机制至关重要。然而植物代谢物成像却面临三重技术壁垒:角质层和表皮蜡的屏障天然阻隔软电离技术(MALDI/DESI)导致深层代谢物捕获失败;传统穿透方案中激光烧蚀造成大部分热敏物质降解,而化学预处理(氯仿清洗)破坏空间真实性并诱发褐变,即使改良清洗溶剂体系,对叶片代谢物仍存在漏检;同时,DESI对非极性化合物电离效率较低。基于此,本研究首创PTFE转印-DESI/PI联用技术实现双重突破——多孔惰性介质转印技术规避角质屏障保留更多代谢物的原位分布信息,光后电离使低极性/非极性化合物检测信号提升1-2个数量级,最终成功捕获萜类、内酯等非极性化合物空间分布,同时成功解析儿茶素生物合成网络空间图谱,为植物代谢通路研究提供有力支持。
技术方法:
空间代谢组学、敞开式解吸电喷雾/光后电离技术(DESI/PI)、串联质谱(MS/MS)
研究亮点:
1、本研究采用印迹转移法制备植物样本,在保持样本空间完整性的同时,通过扫描印迹间接获取植物中代谢物的分布情况,解决了深层代谢物受屏障阻隔无法原位捕获的技术难题。
2、本研究开发的DESI/PI技术通过光后电离增益机制,实现了高灵敏广覆盖成像。正离子模式下,DESI/PI技术对植物样本中低极性/非极性化合物的检出率显著提升,可达1-2个数量级,在覆盖大多数DESI检出化合物的基础上,新检出包括萜类、氨基酸和苷类等多种次生代谢物。负离子模式下,对于大部分共同检出的化合物,DESI/PI技术可使其信号强度提升数十倍。
研究思路
收集绿茶、鼠尾草叶和银杏叶三种植物样本,采用多孔聚四氟乙烯(PTFE)片进行压印处理并光学成像,采用DESI/PI装置对样本进行数据采集,原始数据经MSiReader软件整合为离子分布图像。化合物通过精确质荷比(误差<10ppm)、同位素分布及串联质谱鉴定,对比人类代谢组及脂质数据库完成归属,基于KEGG京都基因与基因组百科全书和Metabo Analyst解析生物合成途径。

实验结果:
1、鼠尾草萜类化合物显著检出
鼠尾草属植物富含具有显著生物活性(如抗癌、抗炎、抗菌、抗氧化)的萜类化合物。DESI/PI的光后电离机制显著增强了此类物质的检测灵敏度。正离子模式下,该技术不仅基本覆盖了DESI可检出的化合物(PC除外),更额外成像了14种代谢物(图1B)。其中,二萜类化合物卡诺醇、卡诺酸及表异松醇/异松醇广泛分布于叶片(叶脉除外);而具有抗癌、抗炎特性的三萜类物质熊果酸/齐墩果酸则富集于叶缘区域;中性脂质DAG(36:1)主要定位于叶脉。在负离子模式下,DESI/PI对相同质谱峰的检测灵敏度较DESI提升了20-40倍。 综上,本研究证明DESI/PI质谱成像系统作为一种高灵敏广覆盖的成像技术,在正负离子模式下均能高效捕获多种植物代谢物的空间分布信息。

图1 (A)鼠尾草叶片经DESI/PI印迹法(红色)和DESI印迹法(黑色)检测的平均正离子质谱图(背景扣除)。(B)DESI/PI印迹法与DESI正离子模式下检测化合物的维恩图。(C)鼠尾草叶片中部分代表性化合物经DESI/PI印迹法与DESI检测的质谱图像。
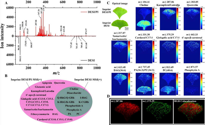
2、银杏叶代谢网络空间异质性破解
银杏叶中产生多种具有显著药理活性的生物活性代谢物,其提取物有潜力治疗与阿尔茨海默病、中风和正常衰老相关的某些神经系统后遗症。如图2A所示,通过印迹DESI/PI技术对银杏叶进行平均质谱分析时,其光后电离机制成功捕获谷氨酸、乙氧基香豆素及山柰酚/木犀草素等DESI未检出的关键代谢物,同时将胆碱等共有化合物的检测灵敏度提升10–20倍。负离子模式下DESI/PI对银杏内酯的响应强度系统性提高10–20倍,并同步实现极性黄酮苷与非极性萜内酯的原位跨极性成像,彻底突破传统DESI的检测盲区与电离偏好限制,为解析植物代谢网络的空间异质性提供强大的工具支撑。

图2 (A)通过印迹DESI/PI(红色)和DESI(黑色)检测的银杏叶正离子质谱平均图(背景扣除)。(B)印迹DESI/PI与DESI在正离子模式下检测化合物的维恩图。(C)银杏叶中部分代表性化合物的印迹DESI/PI与DESI质谱图像。(D)m/z 287.06(红色)和m/z 375.29(绿色)处离子的RGB共定位图像。
3、儿茶素生物合成通路的解析
基于DESI/PI技术在灵敏度和覆盖度上的突破,研究进一步探究了鲜茶叶中代谢网络图谱的构建,正离子模式下,咖啡因检测灵敏度较传统DESI提升61倍(图3B),清晰揭示了咖啡因沿叶脉富集并向叶肉延伸的空间分布信息,表明咖啡因可能合成于嫩叶的叶脉部位。同时DESI/PI显著提升了儿茶素代谢通路中关键代谢物(黄酮类、儿茶素类)的检出灵敏度,成功解析儿茶素生物合成通路(图3F),这种高灵敏广覆盖的成像能力,确立了未来DESI/PI在解析植物代谢空间动态中的不可替代性。


图3 (A)印迹DESI/PI正离子模式下检测到的茶叶代表性代谢物质谱图像。(B)印迹DESI/PI(红色)与DESI(黑色)对茶叶进行背景扣除后的平均正离子质谱图。(C)印迹DESI检测到的茶叶代表性代谢物质谱图像。(D)茶叶中脉及叶片区域EC/C、EGC/GC、ECG/CG和GCG/EGCG的箱线图及t检验结果。****表示P值< 0.0001。(E)通过印迹DESI/PI正离子模式获得的茶叶25种已鉴定代谢物空间分布的皮尔逊相关系数热图。(F)主要儿茶素的生物合成途径,其中检测到的代谢物以红色高亮显示
结论:
本研究开发了基于PTFE印迹转移与DESI/PI-MSI联用的植物代谢物原位分析方法。该方法通过PTFE印迹完整保留组织代谢物空间分布,结合DESI/PI技术进行解吸电离协同:通过引入光后电离,DESI/PI显著提升非极性代谢物的电离效率。以鼠尾草、银杏及茶叶为模型进行成像分析,结果表明:正离子模式下除覆盖绝大多数DESI检出化合物外,DESI/PI可显著检出萜类、黄酮类等次生代谢物;负离子模式中PI辅助使代谢物信号强度提升十倍以上。该技术成功解析鲜茶叶儿茶素生物合成网络的空间构象,证实DESI/PI兼具广覆盖性、高灵敏度及跨极性检测能力。总体来说,PTFE-DESI/PI联用为植物代谢原位可视化提供了新型可靠的方法学范例。
文章链接:https://doi.org/10.1021/acs.analchem.2c03329